一、1039市场采购的概念:市场采购贸易方式,是指在经认定的市场集聚区采购商品,由符合条件的经营者办理出口通关手续的贸易方式。市场采购贸易方式单票报关单的货值最高限额为15万美元。市场采购海关监管方式代码“1039”。划重点:是指在经认定的市场集聚区采购商品。不是所有商品都可以。
以下出口商品不适用市场采购贸易方式:
1.国家禁止或限制出口的商品;2.未经市场采购商品认定体系确认的商品;
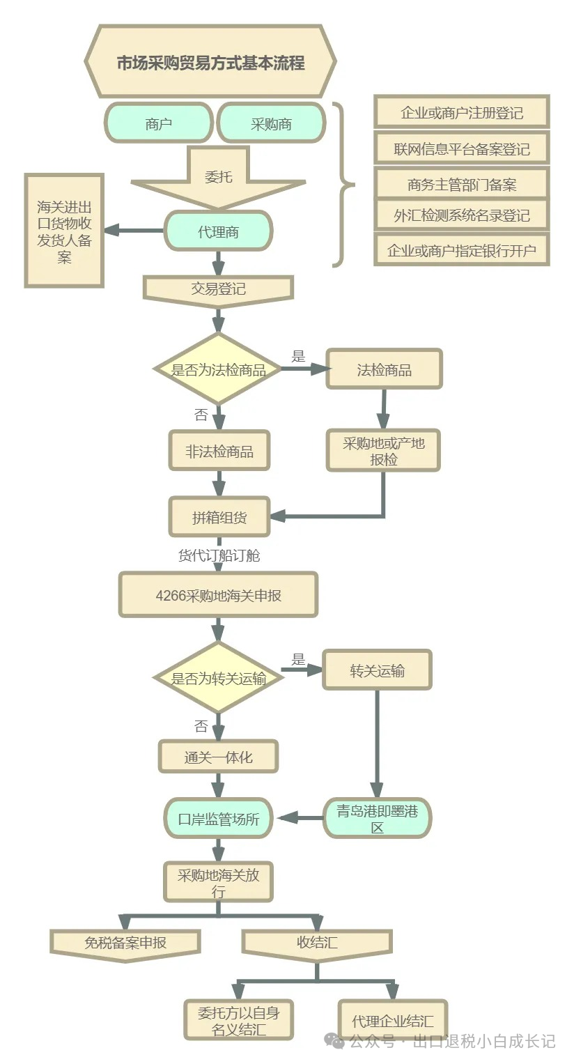
二、1039市场采购的流程:
1.市场采购贸易方式出口货物,是指市场经营户自营或委托市场采购贸易经营者,按照海关总署规定的市场采购贸易监管办法办理通关手续,并纳入涵盖市场采购贸易各方经营主体和贸易全流程的市场采购贸易综合管理系统管理的货物(国家规定不适用市场采购贸易方式出口的商品除外)。
2.委托出口的市场经营户应与市场采购贸易经营者签订《委托代理出口货物协议》。受托出口的市场采购贸易经营者在货物报关出口后,应在规定的期限内向主管税务机关申请开具《代理出口货物证明》。
3.市场经营户或市场采购贸易经营者应按以下要求时限,在市场采购贸易综合管理系统中准确、及时录入商品名称、规格型号、计量单位、数量、单价和金额等相关内容形成交易清单。(1)自营出口,市场经营户应当于同外商签订采购合同时自行录入;(2)委托出口,市场经营户将货物交付市场采购贸易经营者时自行录入,或由市场采购贸易经营者录入。

三、1039市场采购的好处:
很多出口商取得不了成本票 或者取得成本票税点太高。1039可以解决这个问题。1.增值税免税不需要交;2.不需要成本票。如果是个体户不需要交企业所得税,只需要交个人生产经营所得个税。