9610:直邮出口
“9610”海关监管方式,全称“跨境贸易电子商务”,简称“电子商务”,俗称“直邮出口”或“自发货”模式,适用于境内个人或电商企业通过电商交易平台实现交易,并采用“清单核放、汇总申报”模式办理通关手续的电子商务零售进出口商品。

“9610”方式下的业务流程图
“9610”模式下,跨境电商企业或其代理人、物流企业通过“单一窗口”或跨境电商通关服务平台分别将“三单信息”(商品信息、物流信息、支付信息)实时传输给海关,海关采用“清单核放,汇总申报”方式通关,为企业出具报关单退税证明,解决企业出口退税难题。通关后,商品以邮递、空运等方式运送出境。
为简化申报,海关总署规定,跨境电商综试区出口不涉及出口征税、出口退税、许可证件管理且单票货值5000元以下的B2C电商商品,采用“清单核放、汇总统计”方式通关。出口退税方面,一般地区有票退,综试区无票免税;企业所得税方面,综试区内核定征收企业所得税,应税所得率为4%。
“9610”模式以小包、单个包裹发货,允许跨境电商企业将商品从境内通过第三方物流商运送至海外消费者,具有链路短、时效快、成本低、更灵活等特点。对比9810、9710等出口模式,在时效上,9610最适合小包直邮模式的跨境电商企业出口。
9710 & 9810
“9710”海关监管方式,全称“跨境电子商务企业对企业直接出口”,简称“跨境电商B2B直接出口”,指境内企业通过跨境电商平台与境外企业达成交易后,通过跨境物流将货物直接出口送达境外企业,并向海关传输相关电子数据的模式。常见于采用阿里巴巴国际站等交易方式的跨境电商出口企业。
“9710”方式下的业务流程图
“9810”海关监管方式,全称“跨境电子商务出口海外仓”,简称“跨境电商出口海外仓”,指境内企业将出口货物通过跨境物流送达海外仓,通过跨境电商平台实现交易后从海外仓送达购买者,常见于采用FBA模式或海外仓出口的企业。
“9810”采取“单未下、货先行”,能够缩短物流时间,提高跨境电商货物送达和售后效率,降低破损丢包率;物流方式通常以海运为主,有效节省成本;而物流时间大幅缩短能够减少因物流时间过长和信息不及时导致的纠纷。
“9810”方式下的业务流程图
在综试区所在地海关,企业可以申报符合条件的9710、9810清单,并可申请按照6位HS编码简化申报,缩减跨境电商零售出口的申报流程。跨境电商B2B出口货物也可按照“跨境电商”类型办理转关。企业可根据自身实际选择时效更强、组合更优的方式运送货物,享受优先查验的便利。
自2020年7月起,“9710”以及“9810”模式陆续开始试点,首批试点工作在北京、天津、南京、杭州、宁波等10个海关开展;9月,海关新增上海、福州、青岛、重庆、成都、西安等12个直属海关开展试点。
1210:保税电商
“1210”海关监管方式,全称为“保税跨境贸易电子商务”,简称“保税电商”,行业俗称“保税备货模式”,适用于境内个人或电商企业在经海关认可的电商平台实现跨境交易,并通过海关特殊监管区域或保税监管场所进出的电子商务零售进出境商品。
例如:国内企业根据海外市场预期,将产品提前备货进入保税仓库,再在电商平台上架销售、分批出口的模式。该式整批进,分包来出,可减轻生产企业经营压力,特别适用于生产制适企业“卖全球”的电商货物。
“1210”方式下的业务流程图
“1210”方式可进一步划分为特殊区域包裹零售出口和特殊区域出口海外仓零售两种方式。区别在于:后者在将海关特殊监管区域内的货物报关离境后,先将货物通过国际物流运送至海外仓,再由海外仓运送至境外个人消费者。这种情况常见于商家采用亚马逊FBA物流模式或自有海外仓发货模式。
由于1210是在特殊区域实施,所以有些优势是其他监管方式无法比拟的。包括:
退货:与设立在境外的海外仓相比,1210出口模式将电商货物在综保区仓库内存储并进行收发货,能够有效解决电商货物“出得去、退回难”的问题,货物可以退回保税区进行重新清理、维修、包装后再销售,而国内仓储和人工相对便宜,在降低物流成本、提升物流效率、规避企业经营风险具有更明显的优势。
买全球、卖全球:电商境外采购的货物可以进入保税区存放,然后根据需求将产品以包裹的方式清关后寄递给境内外的客户,减少通关麻烦,减少资金占用,加快货盘效率,降低风险和成本。
报关合规:1210出口模式的电商货物在进入综保区前已完成出口报关法定检验等符合国际贸易规则的完整手续,进一步保障企业合规清关,增强了企业电商出海的底气,有望推进国际认可的跨境电商出口资质认证体系及溯源体系建设。
退税申报:“1210”模式货物可整批进、整批出,也可分包裹出,有效提升电商企业发货速度,降低海外库存风险,跨境小包模式出口也可以退税,退税流程简便,周期短,效率高,缩短企业资金运转周期、减少退税时间成本,增加企业经营利润。
但要注意的是,1210模式需要货物出保税区,完成销售,结汇打款后,即整个货物完成销售闭环,企业才可以拿资料申请退税。
据海关相关数据,目前我国的特殊监管区域共计165个,包含综合保税区152个,保税区9个,保税港区2个,出口加工区1个,跨境工业园区1个。开放的地区包括:北京、天津、上海、唐山、呼和浩特、沈阳、大连、长春、哈尔滨、南京等37个城市。
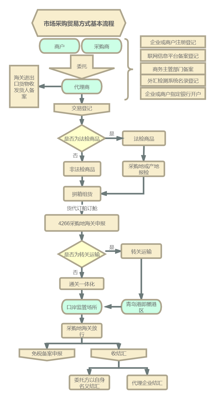
市场采购海关监管方式代码“1039”。市场采购是一种为专业市场量身定制的新兴贸易方式,自2014年11月在浙江义乌落地实施以来,经过多年的试点实践,已在全国39个市场集聚区复制推广,有效激发了我国外贸市场主体活力,为我国外贸稳定增长作出了积极贡献。

(一)准备材料
1、从事市场采购贸易的对外贸易经营者,应当向市场集聚区所在地商务主管部门办理市场采购贸易经营者备案登记,并按照海关相关规定在海关办理进出口货物收发货人备案。
2、对外贸易经营者对其代理出口商品的真实性、合法性承担责任。经市场采购商品认定体系确认的商品信息应当通过市场综合管理系统与海关实现数据联网共享。对市场综合管理系统确认的商品,海关按照市场采购贸易方式实施监管。
3、市场采购贸易出口商品应当在采购地海关申报,对于转关运输的市场采购贸易出口商品,由出境地海关负责转关运输的途中监管。
4、需在采购地实施检验检疫的市场采购贸易出口商品,其对外贸易经营者应建立合格供方、商品质量检查验收、商品溯源等管理制度,提供经营场所、仓储场所等相关信息,并在出口申报前向采购地海关提出检验检疫申请。
5、对外贸易经营者应履行产品质量主体责任,对出口市场在生产、加工、存放过程等方面有监管或官方证书要求的农产品、食品、化妆品,应符合相关法律法规规定或双边协议要求。
(二)以下出口商品不适用市场采购贸易方式:1、国家禁止或限制出口的商品;
2、未经市场采购商品认定体系确认的商品;
3、贸易管制主管部门确定的其他不适用市场采购贸易方式的商品。
(三)流程图
